| TS830・DDS VFO |
アマチュア無線再開
40年前に製造されたTS-830を25年ぶりに電源を入れたら多くのトラブルが発生、音が出ない・パワーが出ない・・・・トラブル内容をネットで調べたらバンド切替ユニットに問題があり、こちらを参考に修理しました。http://www.momose.com/hirofumi/jj2pnx/ts830/index.html●バンド切替ユニットを分解して接点端子とリベットの接触不良対策➨接点端子とリベットを直接ハンダ付け。
●バンド切替接点の接触不良対策➨接点の清掃と用途に応じた接点復活材による修復。
●スイッチ・リレー・コネクタ・ボリューム等を清掃と用途に応じた接点復活材による修復によりTS-830特有のノイズが少ないアナログの懐かし音が蘇りました。
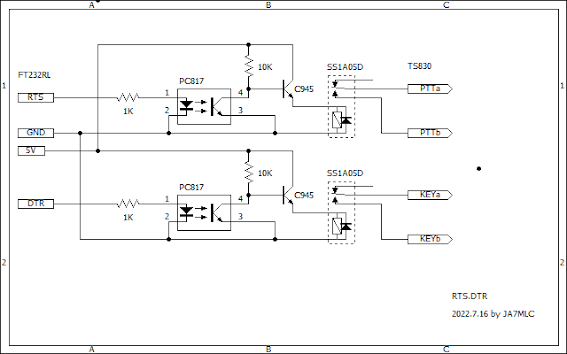
FT232RLのRTS信号によりTS-830のPTTを制御する基板を作成し、これによりFT8運用ができるようになりました。ただしTS-830によるFT8運用には限界があり、現在はFT-991・FTDX3000 2台でFT8運用を行っています。
●同ブログ関連記事【FT8運用】【FT8 運用 Windows11(FT-991.FTDX3000)】
回路図
Digital Sound CW(DSCW)

.png)

0 件のコメント:
コメントを投稿