Pi Pico Rx(0-30MHz,CW/SSB/AM/FM)シンプルSDRを試作し、注目したPico PIOアッセンブルによるIQ局発と直交ミキサの構成で14MHz FT8の受信を行いました。
同ブログ関連記事
参考サイト
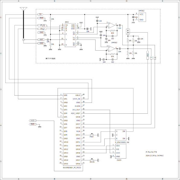
回路図
操作
エンコーダを基板にハンダし、ブレットボードに差込出来るようにしました。
●目的の周波数・モード
【FWD】Menu【エンコーダ選択】Recall【PUSH】
【エンコーダ選択】目的の周波数・モード【PUSH】(20m FT8)
直交ミキサ基板
直交ミキサ回路はuSDXトランシーバーで使用された回路(FTS3253代替74HC4053使用)
●同ブログ
●uSDXトランシーバー記事【http://ja2gqp.blogspot.com/2021/】【https://hf5l.pl/en/transceiver-usdx-with-arduino-nano/】
パソコン接続
FT232RL USB-シリアル変換モジュールをパソコンUSBに接続(JTDX設定必要)未接続にするとエラーが発生します。
Pi Pico Rx スピーカ出力をパソコンマイクに接続する。
(今回はPi Pico Rx のスピーカ出力をUSB オーディオ 変換アダプタのマイクに接続しました。)局発 IQ (14MHz)
RP2040のProgrammable I/O(PIO)によるLO_IとLO_Qの局発測定
![]() |
| ㊤ LO_I 波形 ㊦ LO_Q 波形 |
プログラム書込み
●Pi Pico Rx 【https://github.com/dawsonjon/PicoRX/releases】
【binaries-rp2040-pico.zip】
ダウンロード
Raspberry Pi Pico【BOOTSEL】ボタンを押したままパソコンからUSBケーブルを接続すると【RPI-RP2】が現れます。
【picorx.uf2】→【RPI-RP2】ドラッグ・アンド・ドロップすると書込・実行。
.png)

.png)
.png)
.png)
.png)
0 件のコメント:
コメントを投稿